各类气体探测器现场常见错误
近年来,专家组在调查中发现,错误使用气体探测器的操作可谓是“五花八门”。例如:
一企业安装气体探测器后没有撕掉传感器吸入口的保护膜,导致仪器起不到防护作用。工作人员表示忘记了。
因旁边一直在施工,企业员工怕灰尘影响了气体探测器的功能,为气体探测器戴上口罩防尘。

为了避免气体探测器被腐蚀,企业用塑料布将整个探测器包裹,导致探测器完全丧失了报警作用。

仪器安装位置不正确,可能导致无法监测到待测气体,起不到守护作用。

仪器的量程或报警值等设置不规范,都可能起不到监护作用。

仪器安装后就“束之高阁”或者长久不通电、报警后立即拔掉电源等,都是错误的操作。









哪些地方应该安装可燃气体和有毒气体检测报警器呢?
下列可燃气体和(或)有毒气体释放源周围应布置检测点:
1、气体压缩机和液体泵的动密封;
2、液体采样口和气体采样口;
3、液体/气体排液(水)口和放空口;
4、经常拆卸的法兰和经常操作的阀门组。

第二级释放源:在正常情况下不会释放,即使释放也仅是偶尔短时释放。 可燃气体和有毒气体探测器检测的主要对象是属于第二级释放源的设备或场所。
探测器应安装在无冲击、无振动、无强磁场干扰、易于检修的场所,探测器的安装地点与周边工艺管道或设备之间的净空不应小于0.5m。
释放源处于露天或敞开式厂房布置的的设备区域内,可燃气体探测器距其所覆盖范围内的任一释放源的水平距离不宜大于10m,有毒气体探测器距其所覆盖范围的任一释放源的水平距离不宜大于4m。
释放源处于封闭式厂房或局部通风不良的半敞开厂房内,可燃气体探测器距其所覆盖范围内的任一释放源的水平距离不宜大于5m,有毒气体探测器距其所覆盖范围的任一释放源的水平距离不宜大于2m。

液化烃、甲B、乙A类液体等产生可燃气体的液体储罐的防火堤内,应设探测器。可燃气体探测器距其所覆盖范围内的任一释放源的的水平距离不宜大于10m,有毒气体探测器距其所覆盖范围内的任一释放源的的水平距离不宜大于4m。


可燃气体和有毒气体检测报警器安装位置的要求:
检测比空气重的可燃气体或有毒气体时,探测器的安装高度宜距地坪(或楼地板)0.3m-0.6m;
检测比空气轻的可燃气体或有毒气体时,探测器的安装高度宜在释放源上方2m内。











气体探测器安装位置如何确定

一、基本要求
➢根据以下方面综合考虑确定探测器安装位置:
1、释放源位置(参考GB/T 50493-2019正文4.1.3条款)
a)气体压缩机和液体泵的动密封;
b)液体采样口和气体采样口;
c)液体(气体)排液(水)口和放空口;
d)经常拆卸的法兰和经常动作的阀门组。
2、操作巡检路线(参考GB/T 50493-2019正文4.1.1条款)
3、周边界区(参考GB/T 50493-2019正文4.1.5和条文说明6.1.2条款)

二、具体安装位置
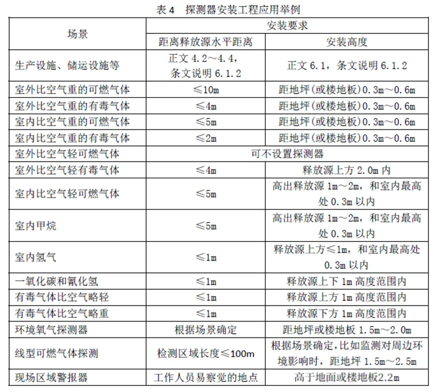
1、水平位置见正文4.2、4.3、4.4条款要求;部分具体场景修正见条文说明6.1.2条款要求,比如:比空气轻的可燃气,水平距离减少至5m以内;指定位置氢气检测,水平距离1m范围内;毒性气和空气极易混合、稍轻、稍重时,水平距离不超过1m。
2、垂直位置见正文6.1条款要求;部分具体场景修正见条文说明6.1.2条款要求,比如比空气轻的可燃气,高出释放源1~2m;指定位置氢气检测上方1m范围内;毒性气,极易混合时上下1m高度范围内,稍轻在上方,稍重在下方。

3、GB/T 50493-2019条文说明6.1.2条款给出了补充说明,在一些场景下需要减少探测器距离释放源的水平和垂直距离。
4、 GB/T 50493-2019其他条款的其他相关要求,也应遵照执行。
探测器安装要求举例如表4所示。

三、特定场景-1
1、比空气轻的可燃气或有毒气体在封闭或通风不良环境,释放源上方和厂房内最高点气体易聚集处均设置探测器。(正文4.2.3条款)
2、毒性气体一氧化碳和氰化氢,释放源上下1m高度范围内,水平距离不超过1m。(条文说明6.1.2条款)
3、检测制定位置氢气泄露,释放源上方及水平1m范围内。(条文说明6.1.2条款)
四、特定场景-2
1、分析小屋出入口设置声光警报器(正文3.0.4条款)
2、设在爆炸危险区域2 区范围内的在线分析仪表间,应设可燃气体和(或)有毒气体探测器,并同时设置氧气探测器。(正文4.4.2条款)
3、控制室、机柜间的空调新风引风口等可燃气体和有毒气体有可能进入建筑物的地方,应设置可燃气体和(或)有毒气体探测器。(正文4.4.3条款)
3、有人进入巡检操作且可能积聚比空气重的可燃气体或有毒气体的工艺阀井、管沟等场所,应设可燃气体和(或)有毒气体探测器。(4.4.4条款)
五、其他情况
详见GB/T 50493-2019第4章和第6章的全部正文和条文说明,以及标准其他部分的全文包括条文说明。

注:上图给出了GB/T 50493-2019对应条款。
